decisioning platform Transforming Decision-Making Today

Digital Decisioning Platforms | Software for Automated Decision Making ...

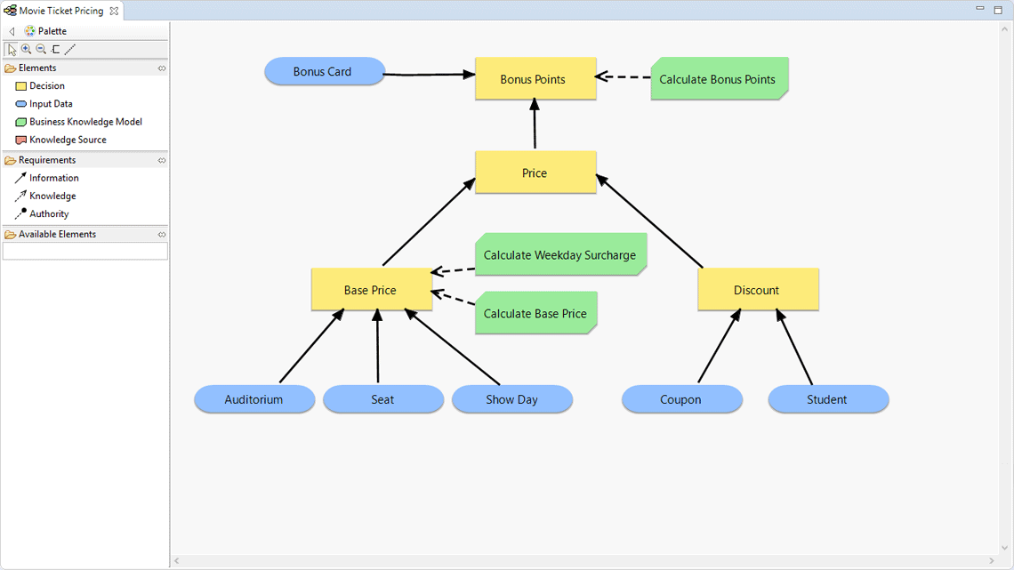
Decisioning platform sets the stage for a revolution in how businesses make critical choices. By leveraging advanced technologies and data analytics, these platforms are designed to streamline decision-making processes, enhance efficiency, and drive better outcomes. With various applications ranging from financial services to healthcare, the power of decisioning platforms is transforming industries and enabling organizations to respond swiftly to market demands.

Digital Decisioning Platforms | Software for Automated Decision Making ...

As we delve into the world of decisioning platforms, we’ll explore their core functionalities, underlying technologies, and the enormous potential they hold for future innovations. Whether you’re a business leader seeking to optimize your operations or a tech enthusiast curious about the latest advancements, understanding decisioning platforms is essential in today’s fast-paced environment.

The Decision Platform - Your Digital Storytelling Project 2

Are you tired of tossing and turning every night? Do you wake up feeling more exhausted than you did when you went to bed? It’s time to revolutionize your sleep experience with our state-of-the-art Premium Memory Foam Mattress. Crafted with cutting-edge technology and designed for ultimate comfort, our mattress will transform your nights into a restful haven.

Why Choose Our Premium Memory Foam Mattress?

Imagine sinking into a cloud-like surface that cradles your body while providing unparalleled support. Our mattress is engineered to adapt to your unique body shape and sleeping style, ensuring that every inch of your body is perfectly aligned. Here’s what sets our mattress apart:

  • Superior Pressure Relief: Our high-density memory foam is designed to alleviate pressure points, reducing tossing and turning and enhancing your overall sleep quality.
  • Temperature Regulation: Say goodbye to night sweats! Our breathable foam technology keeps you cool and comfortable throughout the night.
  • Hypoallergenic Materials: Perfect for allergy sufferers, our mattress is made with materials that resist allergens, dust mites, and bacteria, promoting a healthier sleep environment.
  • Durability: Built to last, our mattress maintains its shape and support for years, ensuring you get the most out of your investment.

Experience Unmatched Comfort

Every mattress is not created equal. Our Premium Memory Foam Mattress features a multi-layer construction designed to provide you with the optimal level of comfort and support:

  1. Top Layer: A soft, plush top layer that provides immediate comfort and a luxurious feel.
  2. Middle Layer: A responsive memory foam layer that conforms to your body, providing personalized support.
  3. Base Layer: A high-density support core that reinforces stability and durability, ensuring a restful night’s sleep.

Testimonials from Happy Sleepers

Don’t just take our word for it! Hear from those who have transformed their sleep with our Premium Memory Foam Mattress:

“I’ve never slept better! The moment I lay down on this mattress, I felt all my tension melt away. I wake up refreshed and ready to tackle the day!” – Sarah K.

“This mattress is a game-changer! It’s like sleeping on a cloud. I can’t believe the difference it has made for my back pain. Highly recommend!” – Mike T.

Your Perfect Sleep Awaits!

Investing in your sleep is one of the best decisions you can make. Our Premium Memory Foam Mattress is available in a variety of sizes to fit any bed frame, ensuring that everyone in your home can experience the ultimate in comfort. Whether you prefer a twin, full, queen, or king size, we have the perfect mattress for you!

Special Offer – Limited Time Only!

For a limited time, we’re offering an exclusive discount on our Premium Memory Foam Mattress! Enjoy 20% off your purchase and take advantage of our free shipping! Don’t wait – this offer won’t last long!

Shop with Confidence

We stand behind our product with a 100-night sleep trial. If you’re not completely satisfied, return your mattress for a full refund – no questions asked! Plus, enjoy a generous 10-year warranty that ensures your investment is protected.

How to Order

Ordering your Premium Memory Foam Mattress is simple! Visit our website or call our customer service team to place your order. Our easy-to-navigate website allows you to explore different sizes, read customer reviews, and compare features with just a few clicks.

Elevate Your Sleep Experience Today!

Don’t let another restless night pass you by. Transform your sleep with our Premium Memory Foam Mattress and wake up feeling rejuvenated every morning. Click the button below to take the first step towards the sleep you deserve!

[Order Now]

Join the Sleep Revolution!

With our Premium Memory Foam Mattress, you’re not just buying a mattress; you’re investing in a better quality of life. Join thousands of satisfied customers who have made the switch and never looked back. Your journey to better sleep starts here!

Questions Often Asked

What is a decisioning platform?

A decisioning platform is a software solution that helps organizations make informed decisions by analyzing data and automating decision processes.

How does a decisioning platform improve efficiency?

By automating data analysis and decision-making workflows, decisioning platforms reduce the time and effort required to reach conclusions, allowing organizations to act quickly.

Which industries benefit most from decisioning platforms?

Industries such as finance, healthcare, retail, and telecommunications benefit significantly from decisioning platforms due to their complex data needs and the necessity for swift decision-making.

Can decisioning platforms use AI?

Digital Decisioning Platforms | Software for Automated Decision Making ...

Yes, many decisioning platforms integrate artificial intelligence to enhance data analysis, improve predictive capabilities, and automate decision-making processes.

Are decisioning platforms customizable for specific business needs?

Absolutely! Many decisioning platforms offer customization options to meet the unique requirements and challenges of different businesses.

Leave a Reply

Your email address will not be published. Required fields are marked *